喜报!伟德体育基金荣获陕基协首届“金翼奖”3项大奖
发布时间:2025-03-20 18:35:01     
来源:伟德体育基金 牛乐凡    点击量:836
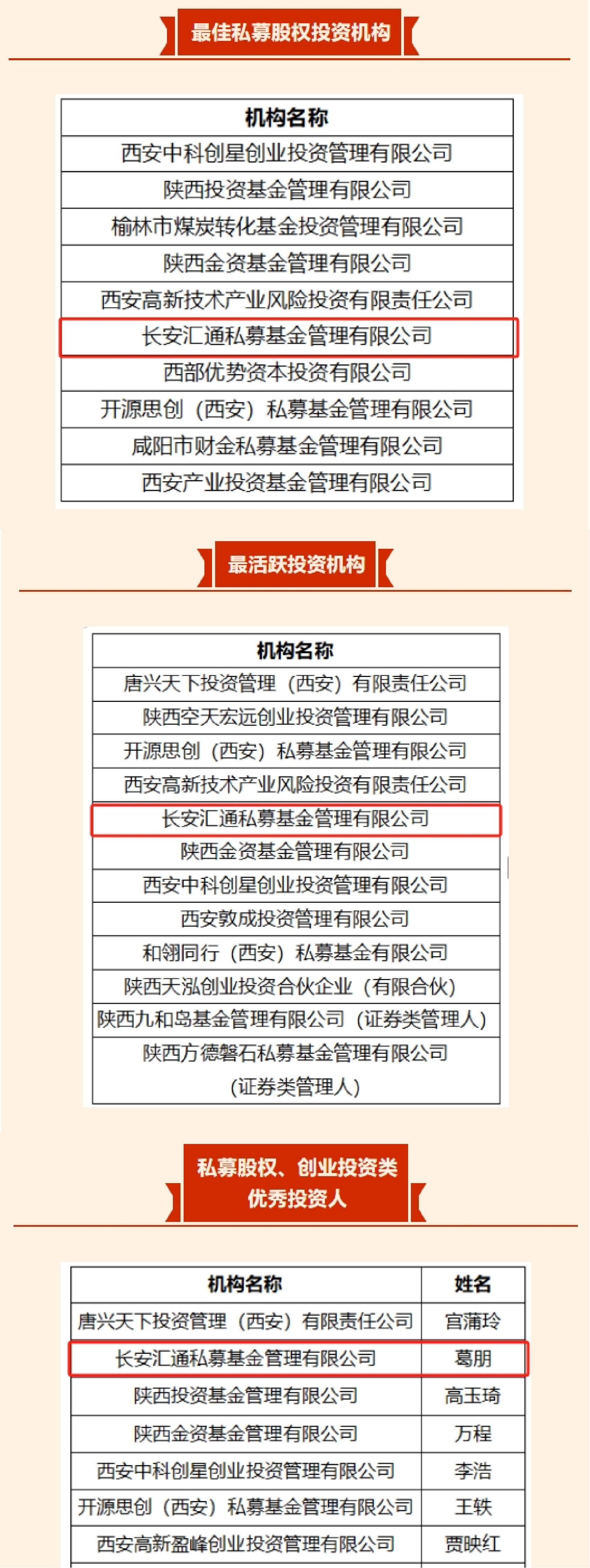
近日,陕西省证券投资基金业协会发布了首届《陕西基金首届“金翼奖”评选结果公示》,伟德体育集团旗下的基金投资业务板块——伟德体育私募基金管理有限公司(简称“伟德体育基金”)荣获“最佳私募股权投资机构”、“最活跃投资机构”,同时,伟德体育基金董事长葛朋荣获年度“私募股权、创业投资类优秀投资人”称号。

“金翼奖”是陕西省证券投资基金业协会发起,获得陕西证监局备案指导的权威性荣誉奖项。作为陕西基金行业标杆奖项,以“争先创优”为核心理念,激励推动基金行业持续高效发展。此次伟德体育基金获得多项大奖,充分彰显了协会对伟德体育基金在投资领域专业能力和前瞻性布局的肯定。
下一步,伟德体育基金将继续以服务国资国企高质量发展为出发点,以基金运作为抓手,深度挖掘陕西省战新产业的优势与投资机会,更好发挥国资基金的引领带动作用,为陕西省经济的高质量发展注入源源不断的动力。




伟德体育微信二维码